Hi,
My Y-plan system has today decided that it's only going to run the boiler when it needs to heat the water, but not when the room stat only is calling for heat. Thinking it must be the 3-way valve I replaced the valve head but it's no different.
I tried the valve in the manual position, I also tried it with the valve head removed from the valve body in case there was some mechanical problem but the boiler still doesn't light.
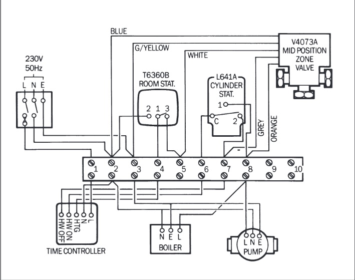
With the HW cylinder stat satisfied and the room stat calling for heat I get 230V on the grey and white wires to the valve, but only about 150V on the orange from the valve.
To me it looks as though the valve is still faulty although the head is new? FWIW the original valve was a Tower part, the replacement head I bought from Toolstation is a Corgi one but it seems to fit OK, wiring the same etc.
Any help appreciated!
John
My Y-plan system has today decided that it's only going to run the boiler when it needs to heat the water, but not when the room stat only is calling for heat. Thinking it must be the 3-way valve I replaced the valve head but it's no different.
I tried the valve in the manual position, I also tried it with the valve head removed from the valve body in case there was some mechanical problem but the boiler still doesn't light.
With the HW cylinder stat satisfied and the room stat calling for heat I get 230V on the grey and white wires to the valve, but only about 150V on the orange from the valve.
To me it looks as though the valve is still faulty although the head is new? FWIW the original valve was a Tower part, the replacement head I bought from Toolstation is a Corgi one but it seems to fit OK, wiring the same etc.
Any help appreciated!
John


