Search results

  1. A

    Motorised valve passing?

    Image attached (not fantastic quality). For info, shutting the bypass (gate valve) does stop the radiators getting hot. As for common return. The only thing that is common about it is the final few inches. It is the main reurn pipe from the heating circuit that enters the boiler and the...
  2. Untitled

    Untitled

  3. Untitled

    Untitled

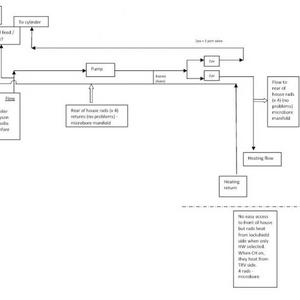
  4. Reverse Ciculation

    Reverse Ciculation

    System Diagram
  5. A

    Motorised valve passing?

    Yes, but problem pre-dates this. Regarding return connections. Return from cylinder tees into main return immediately before it enters the boiler.
  6. A

    Motorised valve passing?

    Thanks, Should there be any heat getting beyond a closed M/valve? Conduction?
  7. A

    Motorised valve passing?

    Would the following symptoms suggest a passing motorised valve - heating side? HW on: rads heat up from return side. Path is via bypass (gate valve). Being summer (!) we shut off all the TRVs to save this unecessery heat and waste of fuel. When we do this, return is cold but the flow pipe...
  8. A

    Automatic Bypass Valve

    ....and can't spell sorry (sotty!)
  9. A

    Automatic Bypass Valve

    Sotty - stupidly titled thread - have automatic bypass vavle in my head as I'm aware that should replace gate valve with one.
  10. A

    Automatic Bypass Valve

    Hi, Does the bypass valve have any protective role in the HW circuit. I understand the need for it on the CH side if all TRVs close. The reason I am asking is that I have a small leak from the spindle on my bypass valve (gate valve). Closing it reduces the leak. CH never on at the moment but...
  11. A

    Woodworm Treatment / Guarantees

    For Info: Reply from ConsumerDirect: "Based on the information you have provided I would advise if the work has been carried out under a guarantee/warranty the trader is not obliged to have to provide paperwork which states this has been done, and there is no requirement that any further...
  12. A

    Woodworm Treatment / Guarantees

    ...but there will be evidence of recent infestation !
  13. A

    Woodworm Treatment / Guarantees

    We have the 30 year guarantee documents from 1987. The firm re-treated this year (August), free, under the guarantee. It is this re-treatment that they refuse to provide documentary evidence for. We discovered beetles in the loft this summer and they identified them as woodworm and came and...
  14. A

    Woodworm Treatment / Guarantees

    We have recently had an infestation of woodworm re-treated free of charge under the terms of a 30 year guarantee issued in 1987. The firm in question are unwilling to provide written "acknowledgement" that this work has been carried out. They simply say that the remainder of the term of the...
  15. A

    Woodworm ??

    I have just found around twenty dead "beasties" in the bottom of a plastic storage box in the loft. Stored in the box was clothing packaged in several plastic bags. Having "googled" for images, the closest resemblance is of woodworm (Anobium punctatum). Obviously I am concerned that this is...
  16. A

    Reverse Circulation

    I am pretty sure. The pipes are above my head in a cellar. Four small bore returns from 4 radiators (at the point marked on the diagram). The 4 flows are just past the heating 2-port valve (again as marked). I can trace the ground floor ones (flow and return) to the radiators themselves and the...
  17. A

    Reverse Circulation

    Thanks for that. Thing is, it is not those radiators that heat up with only the HW on!
  18. A

    Reverse Circulation

    Is there a problem having some radiator returns (see first post diagram) between the bypass and the boiler on the main return?
  19. A

    Reverse Circulation

    OK. dhw stat turned up. Bypass shut off. All TRVs fully open. radiators do not heat up.
Back
Top