Would the following symptoms suggest a passing motorised valve - heating side?
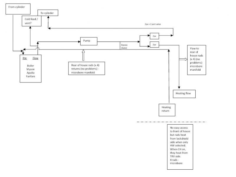
HW on: rads heat up from return side. Path is via bypass (gate valve). Being summer (!) we shut off all the TRVs to save this unecessery heat and waste of fuel. When we do this, return is cold but the flow pipe beyond the CH 2 port valve does get hot but only for about 30cm or so.
HW on: rads heat up from return side. Path is via bypass (gate valve). Being summer (!) we shut off all the TRVs to save this unecessery heat and waste of fuel. When we do this, return is cold but the flow pipe beyond the CH 2 port valve does get hot but only for about 30cm or so.
