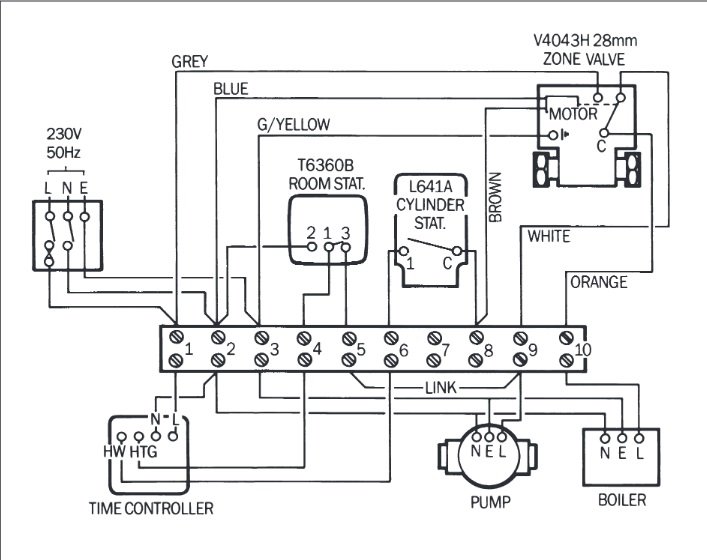
We have an oil boiler fitted with Drayton LP722 programmer.
The boiler appears to control the hot water? But constantly runs when heating is off.
Thinking about fitting an HTS 3 Tank thermostat, had one fitted some years ago with a Smiths system, this was just a tank sencer with no power connection just a twin core bell wire back to programmer.
The cable is still in place.
So if we fit an HTS 3 we have power nearby, can we use the existing bell wire back to the programmer?
What are the connections in the Drayton LP722 programmer.
Many thanks in advance for any help and advice.
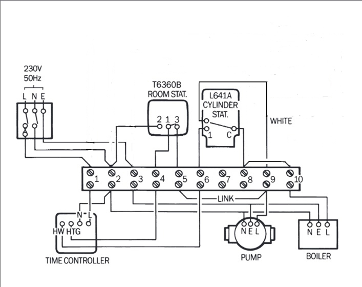
The boiler appears to control the hot water? But constantly runs when heating is off.
Thinking about fitting an HTS 3 Tank thermostat, had one fitted some years ago with a Smiths system, this was just a tank sencer with no power connection just a twin core bell wire back to programmer.
The cable is still in place.
So if we fit an HTS 3 we have power nearby, can we use the existing bell wire back to the programmer?
What are the connections in the Drayton LP722 programmer.
Many thanks in advance for any help and advice.



