- Joined
- 30 Oct 2019
- Messages
- 20
- Reaction score
- 0
- Country

Hi, I hoping someone may be able to help!
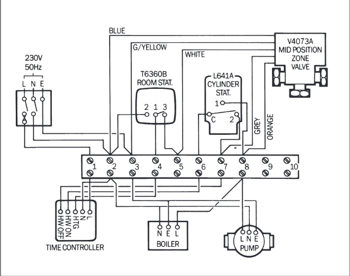
I have the following system:
Worcester 15ri boiler
Drayton RTS1 thermostat
Drayton Lp522 programmer
BGMVSP-23 actuator/ mid position valve
Both the HW and CH have worked fine and independently up until yesterday evening.. Now the HW works fine, turns on as it should and fires up the boiler and I have hot water. However if I turn the HW off and just turn the CH on the boiler doesn’t fire up.
So far I have checked the mid position valve. By default it’s in the M position in the middle, with both the CH and HW on it stays there as I understand it should?
With just HW on it moves to W and I have hot water (and the boiler fires up), with just CH on it stays on M when it should go to H? And as previously mentioned the boiler doesn’t fire up and nor does the pump.
I’ve removed the actuator head and can easily move the valve spindle with my fingers, it only moves about 20 degrees which I’ve read is about right.
I’ve checked the thermostat is working by removing the cover and jumping the live wire to pin 3 ‘call for heat’. This makes no difference so I’m happy the stat is not at fault.
I’m not sure where to turn next? Has the programmer just died over night, it actually stopped working as we were changing the timings for the colder weather but this seems to be a coincidence.
Any advice would be greatly appreciated!
Thanks
Ben
I have the following system:
Worcester 15ri boiler
Drayton RTS1 thermostat
Drayton Lp522 programmer
BGMVSP-23 actuator/ mid position valve
Both the HW and CH have worked fine and independently up until yesterday evening.. Now the HW works fine, turns on as it should and fires up the boiler and I have hot water. However if I turn the HW off and just turn the CH on the boiler doesn’t fire up.
So far I have checked the mid position valve. By default it’s in the M position in the middle, with both the CH and HW on it stays there as I understand it should?
With just HW on it moves to W and I have hot water (and the boiler fires up), with just CH on it stays on M when it should go to H? And as previously mentioned the boiler doesn’t fire up and nor does the pump.
I’ve removed the actuator head and can easily move the valve spindle with my fingers, it only moves about 20 degrees which I’ve read is about right.
I’ve checked the thermostat is working by removing the cover and jumping the live wire to pin 3 ‘call for heat’. This makes no difference so I’m happy the stat is not at fault.
I’m not sure where to turn next? Has the programmer just died over night, it actually stopped working as we were changing the timings for the colder weather but this seems to be a coincidence.
Any advice would be greatly appreciated!
Thanks
Ben