- Joined
- 27 Jan 2008
- Messages
- 28,426
- Reaction score
- 3,455
- Location
- Llanfair Caereinion, Nr Welshpool
- Country

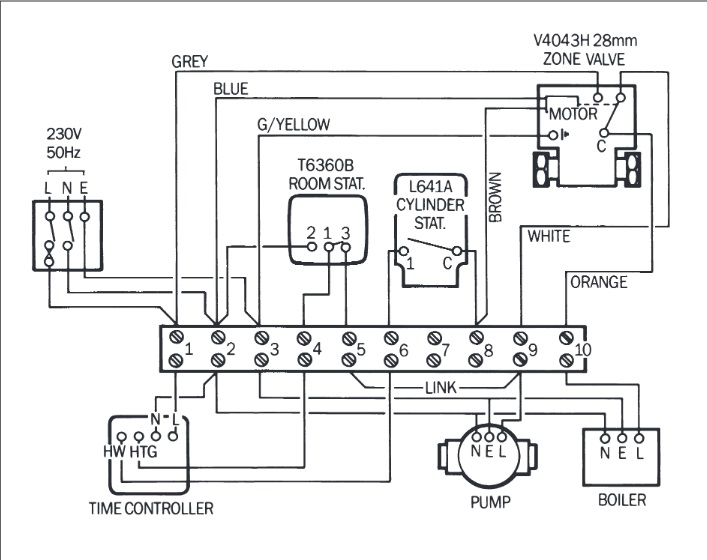
The heating it seems was the old C plan
rather basic with oil fired boiler in the garage. However garage was turned into a self contained granny flat and extra radiators added, these seem to be supplied by their own pump, which is simply plugged into a kitchen wall socket, I have added a smart socket to this so I can easy switch it on and off.
The flat also has two units, a thermostat
which it seems although mounted in flat controls main house, and a box
which seems like the receiver for a thermostat however no thermostat has been found that connects to this.
In the house the only control is a timer
which seems to work OK, there are no thermostats on the cistern other than one built into immersion heater.
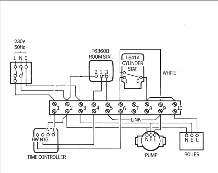
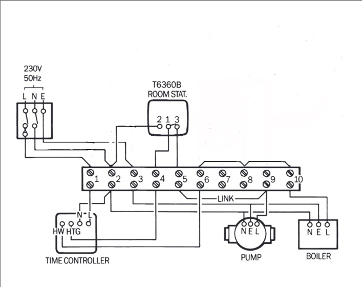
In order to use oil to heat domestic water in summer I would like to convert to latter C plan,
however to do this I need either a RF thermostat or to run extra wires, so maybe better to have a motorised valve fitted which would also stop water getting too hot in winter.
there are repairs to floor required and also the TRV's are very old so really need renewing and where critical possibly wifi heads fitting, I can't see any by-pass valve, so as it stands if every TRV closed then the pumps could be damaged. There is one towel rail without a TRV in main house, but not in the flat.
For water side I will employ a plumber, but I need to work out where wires need running, so need a plan, as well as heating also I have problem with internet where the router is where there is no power or room to use a computer, it's in the hall, need to either move phone socket or run in power and take a LAN cable from router to office. This is all in same area so possible one trunking or conduit for it all.
Expect OpenReach tomorrow so maybe they will move phone socket, but I need to plan what is to be done. So any comments welcome, or ideas, I have 4 wifi heads for radiators from old house, as it if add more wifi or cheaper units like the Terrier i30 not sure, but having dinning room, kitchen etc only heated in the day times seems to make sense.
rather basic with oil fired boiler in the garage. However garage was turned into a self contained granny flat and extra radiators added, these seem to be supplied by their own pump, which is simply plugged into a kitchen wall socket, I have added a smart socket to this so I can easy switch it on and off.The flat also has two units, a thermostat
which it seems although mounted in flat controls main house, and a box
which seems like the receiver for a thermostat however no thermostat has been found that connects to this.In the house the only control is a timer
which seems to work OK, there are no thermostats on the cistern other than one built into immersion heater.In order to use oil to heat domestic water in summer I would like to convert to latter C plan,
however to do this I need either a RF thermostat or to run extra wires, so maybe better to have a motorised valve fitted which would also stop water getting too hot in winter.
there are repairs to floor required and also the TRV's are very old so really need renewing and where critical possibly wifi heads fitting, I can't see any by-pass valve, so as it stands if every TRV closed then the pumps could be damaged. There is one towel rail without a TRV in main house, but not in the flat.For water side I will employ a plumber, but I need to work out where wires need running, so need a plan, as well as heating also I have problem with internet where the router is where there is no power or room to use a computer, it's in the hall, need to either move phone socket or run in power and take a LAN cable from router to office. This is all in same area so possible one trunking or conduit for it all.
Expect OpenReach tomorrow so maybe they will move phone socket, but I need to plan what is to be done. So any comments welcome, or ideas, I have 4 wifi heads for radiators from old house, as it if add more wifi or cheaper units like the Terrier i30 not sure, but having dinning room, kitchen etc only heated in the day times seems to make sense.