Upgrading LP522 to Nest

Joined
19 Mar 2022
Messages
9
Reaction score
0
Country
United Kingdom
So I'd like to upgrade my existing programmer and stat to the Nest 3rd generation I have.
The wiring for each is below, I'd like to replace the LP522 with the heatlink directly, and the old thermostat with the nest stat (I know I need to alter the wiring so that it's wired into the heatlink and not the 240v).
I have included pics of my existing wiring, is it simply a case of moving the correct wires from the 522 into the correct ports on the heatlink?
Are the thermostat wires easy to identify from these images?

IMG20220319170723.jpgIMG20220319165918.jpg IMG20220319170423.jpg

Cheers in advance!
 
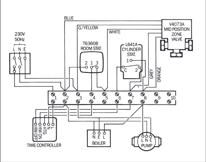
One image looks like you have an S plan (x2 motorised valves) and another looks like you have a Y plan (one motorised valve).
 
Since the heat link does thermostat and programmers job either the old thermostat set to max, shorted out, or some change in wiring.

Looking at wiring centre the only colours you can trust are the colours from the motorised valve.

White = 4
Orange = 6
Grey = 7

It would seem you have a Y Plan, Y-Plan.jpg so a mid position valve mid-position-valve.jpg and so likely Orange with go to boiler, White to room thermostat and Grey to cylinder thermostat.

Some of the links I can see, white links to 2 for example and to yellow so this matched up with the yellow shown at the room thermostat, so following the yellow you can identify the room thermostat cable
upload_2022-3-20_9-30-28.png

This means you can link out room thermostat, however can make errors working from pictures, so better if you trace wires and confirm what I think is the case.

Personally not a fan of Nest Gen 3, I fitted to this house, and it does not connect to any TRV heads and the Nest temperature sensors have not been released for the UK version, only the USA version.

The whole idea of a smart thermostat is to once set up do things automatic. So the idea of setting it up so I work 8 miles away so at 6 miles away it switched the heating back on seems great, but it does not have the option to set at 6 miles, only option is the comfort and eco temperatures, you have no control as to distance from home when it switches between the two.

So high winds early this year took out local EE mast, and my central heating went into eco mode. When I walked past the thermostat went back to comfort mode, but again user has no control over time required between thermostat sensing your at home, the net result it was nearly a whole day in a cool house before I even twigged what was going on.

So I have needed to disable the anti legionnaires software, keep running boiler in the summer, and the geofencing software, and other features so I am left with a dum thermostat, yes I can some times access it from out of the house to turn heating off or on after leaving home or about to return, if it has not locked me out yet again.

In the main my central heating is controlled by the electronic TRV heads, all the wall thermostat does is turn boiler on/off, it really does not need to be that smart.

I would look at Drayton Wiser or Honeywell Evohome to automate central heating, Nest seems to have lost the plot.
 
One image looks like you have an S plan (x2 motorised valves) and another looks like you have a Y plan (one motorised valve).

The first image is the stat wiring, the second is the LP522 wiring and the third is the wiring centre
 
Since the heat link does thermostat and programmers job either the old thermostat set to max, shorted out, or some change in wiring.

Looking at wiring centre the only colours you can trust are the colours from the motorised valve.

White = 4
Orange = 6
Grey = 7

It would seem you have a Y Plan, View attachment 264709 so a mid position valve View attachment 264708 and so likely Orange with go to boiler, White to room thermostat and Grey to cylinder thermostat.

Some of the links I can see, white links to 2 for example and to yellow so this matched up with the yellow shown at the room thermostat, so following the yellow you can identify the room thermostat cable View attachment 264716
This means you can link out room thermostat, however can make errors working from pictures, so better if you trace wires and confirm what I think is the case.

Personally not a fan of Nest Gen 3, I fitted to this house, and it does not connect to any TRV heads and the Nest temperature sensors have not been released for the UK version, only the USA version.

The whole idea of a smart thermostat is to once set up do things automatic. So the idea of setting it up so I work 8 miles away so at 6 miles away it switched the heating back on seems great, but it does not have the option to set at 6 miles, only option is the comfort and eco temperatures, you have no control as to distance from home when it switches between the two.

So high winds early this year took out local EE mast, and my central heating went into eco mode. When I walked past the thermostat went back to comfort mode, but again user has no control over time required between thermostat sensing your at home, the net result it was nearly a whole day in a cool house before I even twigged what was going on.

So I have needed to disable the anti legionnaires software, keep running boiler in the summer, and the geofencing software, and other features so I am left with a dum thermostat, yes I can some times access it from out of the house to turn heating off or on after leaving home or about to return, if it has not locked me out yet again.

In the main my central heating is controlled by the electronic TRV heads, all the wall thermostat does is turn boiler on/off, it really does not need to be that smart.

I would look at Drayton Wiser or Honeywell Evohome to automate central heating, Nest seems to have lost the plot.

So if I remove the yellow and live cable from the room thermostat cable and out them into the t1 and T2 on the heatlink, that'll give me 12v at the room thermostat to install the nest stat at?
 
That is what I did, and was main reason for Nest Gen 3, I only have two wires between where boiler in and main house. But I did check them for dead before reusing them. My Nest Gen 3 heat link is right up against the wiring centre as the terminals in Nest are not big enough to take multi-wires.
 
That is what I did, and was main reason for Nest Gen 3, I only have two wires between where boiler in and main house. But I did check them for dead before reusing them. My Nest Gen 3 heat link is right up against the wiring centre as the terminals in Nest are not big enough to take multi-wires.
Do I still need to bridge 2 and 5 to live on the heatlink?
 

If you need to find a tradesperson to get your job done, please try our local search below, or if you are doing it yourself you can find suppliers local to you.

Select the supplier or trade you require, enter your location to begin your search.


Are you a trade or supplier? You can create your listing free at DIYnot Local

 
Back
Top