The boiler was taking some time to come on after a call for heat and then a few weeks ago I came home to a really hot house as the heating had been running all day! Boiling radiators and hot water in the tank.
The room stat was satisfied so it should not have been running at all (the water is only on 2 hours a day, one in the morning and one in the evening). Tuening off call for heat from CH and HW at the controller did not stop it running. I had to power off everything.
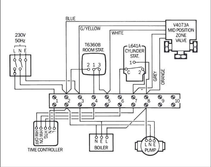
A heating engineer came out and said it was a control board problem. Then board has since been replaced and whilst the boiler now starts quickly when a call for heat comes in, it went into full on mode again yesterday. The DV was in mid position.
Could this be a problem with the diverter valve microswitches?
Maybe the latching relay in the room stat sometimes sticking?
What else can it be? The overheat and thermister in the boiler all tested OK when the engineer was here.
Thanks for any hints or help on getting to the cause of this!
The room stat was satisfied so it should not have been running at all (the water is only on 2 hours a day, one in the morning and one in the evening). Tuening off call for heat from CH and HW at the controller did not stop it running. I had to power off everything.
A heating engineer came out and said it was a control board problem. Then board has since been replaced and whilst the boiler now starts quickly when a call for heat comes in, it went into full on mode again yesterday. The DV was in mid position.
Could this be a problem with the diverter valve microswitches?
Maybe the latching relay in the room stat sometimes sticking?
What else can it be? The overheat and thermister in the boiler all tested OK when the engineer was here.
Thanks for any hints or help on getting to the cause of this!
Last edited:


