Another hive install thread!

Joined
29 Oct 2021
Messages
4
Reaction score
1
Country
United Kingdom
First of all hi!

Just moved into our new house and trying to get my head round everything.

We have bought a hive thermostat and I'm going to attempt to install it myself. The existing programmer is the British Gas programmer which is essentially a hive but without the wireless stuff.

The back plate is compatible.

1) can I replace it by literally attaching the hive dual control to the existing plate.

2) the existing configuration doesn't match the hive diagram for wiring a dual channel.

3) what do I do with the thermostat wire. Once removed it leaves the grey wire (photographed) where would this need to go? This was joined via a junction box to the yellow wire with red sleeve from the thermostat.

The picture of the various wires is removed from the existing programmer and goes to the thermostat.


Hope that makes sense
Thanks!!!
 

Attachments

  • 20211029_140212.jpg
    20211029_140212.jpg
    175 KB · Views: 198
  • 20211023_160126.jpg
    20211023_160126.jpg
    188.2 KB · Views: 194
  • 20211023_160134.jpg
    20211023_160134.jpg
    183.8 KB · Views: 187
  • 20211023_160139.jpg
    20211023_160139.jpg
    172.1 KB · Views: 203
Did you purchase a Hive dual channel? Is the photo of wiring current or what you have done? So we have a before shot?
 
I wonder if the boiler is a system or combi boiler, with a system boiler there is a hot water tank of some sorts and the domestic hot water is heated by the circulating central heating water and with some old exceptions you have motorised valves, so the tank thermostat and the room thermostat in some way connects to motorised valves which in turn tell the boiler what to do.

With a combi boiler the hot water tank if it exists is much smaller and is inside the boiler, and all the valves etc also inside the boiler, so the boiler provides DHW direct and you only have external CH controls.

With a system boiler we have plans, the C Plan has in the main no motorised valves, the Y plan has a three port valve, and S plan two x two port valves.

In the main you can use a duel channel as single channel but before any advice given need to be sure what you have.

All best MGW
 
Last edited:
So found the instructions with a diagram from whoever installed it.
 

Attachments

  • 20211029_150654.jpg
    20211029_150654.jpg
    169.7 KB · Views: 150
  • 20211029_150619.jpg
    20211029_150619.jpg
    222.9 KB · Views: 208
I think you may need to post a photo of wiring center and any motorised valve(s).
 
The wall thermostat connects to this
upload_2021-10-29_15-15-3.png
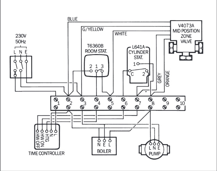
in your plan, you have what is called a Y plan. Basic wiring is this
Y-Plan.jpg
there is likely a diagram in the Hive instructions, but the Hive replaces the time controller and the room stat is got rid of. The connector strip is called the control centre and there are some with standard connections but many are just simple junction boxes, often a socket back box with a blanking plate for a lid and some connector block in it.

The only colours you can trust are those from the three port valve, which has some odd connections inside mid-position-valve.jpg so it can give some odd meter readings.

My box was hidden in the kitchen cupboard, often also found in airing cupboard. Pumps_bottom_control_centre_reduced.jpg even I found it less than straight forward to wire, and work out what had been done, but with the Palmer's engineering back ground you should work it out, easier than designing a ship.
 
Thanks so far!

So could I in theory just attach the hive to the existing wiring in a straight swap? But then what to do with the thermostat wires?
 
If they’re loose, then connect live and switched together in a connector block, and any other loose ones in separate blocks. If they’re still in the thermostat then set it to maximum.
 

If you need to find a tradesperson to get your job done, please try our local search below, or if you are doing it yourself you can find suppliers local to you.

Select the supplier or trade you require, enter your location to begin your search.


Are you a trade or supplier? You can create your listing free at DIYnot Local

 
Back
Top