I've inherited a Y plan installation that looks like a bit of a mess, but more or less works. The only problem is that the CH won't run unless the time controller has the HW switched on. The time controller has separate setting for CH and HW, the HW will run OK with the CH switched off, but the CH won't run with the HW switched off.
After a few hours of head scratching and working out what is connected to what, I think I know what the problem is: there is no "HW OFF" output from the time controller; the controller has an "HW OFF" terminal, but it is not connected to anything. From my limited understanding of Y plan, this HW OFF signal would normally connect into the cylinder thermostat and provide the "HW OFF" input to the mid position valve when the timer controller had the HW switched off. As it is, the HW OFF is only live when the time controller switches the HW on and the tank thermostat is in the hot position. This exactly matches what actually happens.
Now I want to be able to run CH without the HW on. I assume the right way to do this would be to run an extra wire from the time controller "HW OFF" output to the tank thermostat. It's not practical to do that because I don't have any means to route additional wires to the time controller without digging up plaster, and I'm not willing to do that.
So I'm wondering: Is there any devious way to connect up a Y plan so that it runs CH and HW independently, without a HW OFF output from the time controller?
The reason I'm worrying about this now is that I want to fit a programmable room stat. To work properly, that would need the time controller to switch the CH on permanently and use the room stat to bring in the heating when needed. But as it stands, this won't work unless the HW is also on permanently.
My fallback plan is to disconnect the CH output from the time controller, and supply the room stat directly from the live supply to the time controller. This frees up a wire to use as HW OFF, and I have enough 'spare' wires in place to connect it the rest of the way to the tank stat. This seems quite feasible in practical terms, but feels like a nasty bodge.
How horrified would you be to see a Y plan system with the room stat bypassing the time controller?
Sorry for the long post. If you're read through this far, thanks for your perseverance. I'd be grateful for any suggestions about the best way to sort this mess out.
Edited to add:
In case it's relevant, the time controller is a Danfoss FP715, the existing room stat is a Honeywell one like the one shown here, and the mid position valve is a Honeywell V4073A.
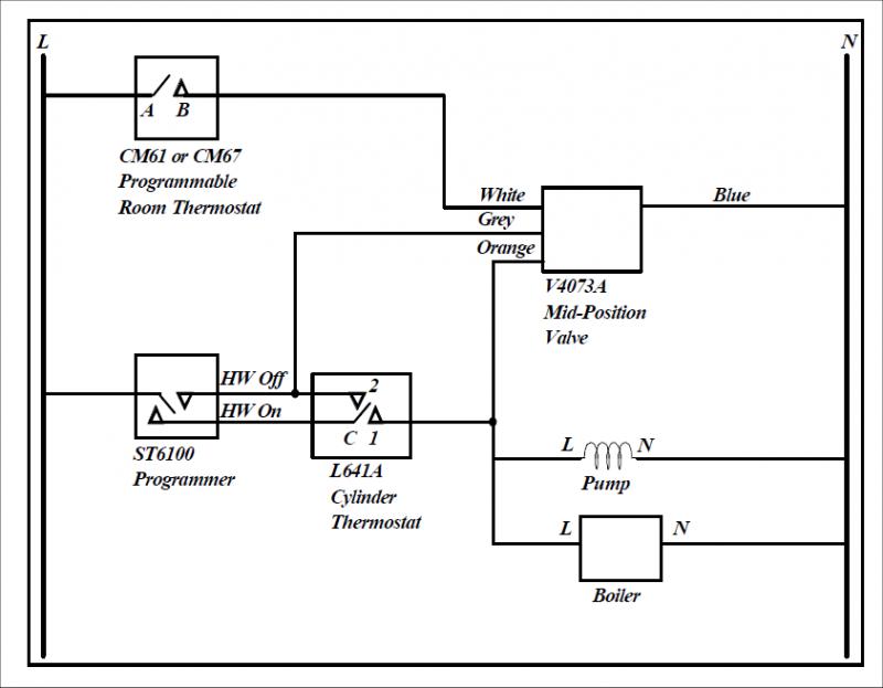
I'm using this diagram as the basis for understanding how Y plan should have been wired up.
After a few hours of head scratching and working out what is connected to what, I think I know what the problem is: there is no "HW OFF" output from the time controller; the controller has an "HW OFF" terminal, but it is not connected to anything. From my limited understanding of Y plan, this HW OFF signal would normally connect into the cylinder thermostat and provide the "HW OFF" input to the mid position valve when the timer controller had the HW switched off. As it is, the HW OFF is only live when the time controller switches the HW on and the tank thermostat is in the hot position. This exactly matches what actually happens.
Now I want to be able to run CH without the HW on. I assume the right way to do this would be to run an extra wire from the time controller "HW OFF" output to the tank thermostat. It's not practical to do that because I don't have any means to route additional wires to the time controller without digging up plaster, and I'm not willing to do that.
So I'm wondering: Is there any devious way to connect up a Y plan so that it runs CH and HW independently, without a HW OFF output from the time controller?
The reason I'm worrying about this now is that I want to fit a programmable room stat. To work properly, that would need the time controller to switch the CH on permanently and use the room stat to bring in the heating when needed. But as it stands, this won't work unless the HW is also on permanently.
My fallback plan is to disconnect the CH output from the time controller, and supply the room stat directly from the live supply to the time controller. This frees up a wire to use as HW OFF, and I have enough 'spare' wires in place to connect it the rest of the way to the tank stat. This seems quite feasible in practical terms, but feels like a nasty bodge.
How horrified would you be to see a Y plan system with the room stat bypassing the time controller?
Sorry for the long post. If you're read through this far, thanks for your perseverance. I'd be grateful for any suggestions about the best way to sort this mess out.
Edited to add:
In case it's relevant, the time controller is a Danfoss FP715, the existing room stat is a Honeywell one like the one shown here, and the mid position valve is a Honeywell V4073A.
I'm using this diagram as the basis for understanding how Y plan should have been wired up.
