Gravity heating

Joined
1 Feb 2024
Messages
1
Reaction score
0
Country
United Kingdom
British Gas engineer left feedback (I had go out) with my nephew. He, the engineer, said he’d
- rewired system to Y plan.
-timer must stay on gravity (with heating)
What does with mean? I have not for anything on my timer box that mentions gravity!
 
Not quite sure what he's done! Gravity Hot Water and Pumped Central Heating is the old way of doing things, although worked well, it offered little control over the Hot Water temperature and meant Central Heating couldn't be used independently of the Hot Water. Some Timers/Programmers used to have a switch on the back that needed to be set for either Gravity Hot Water or Fully Pumped depending on system type.

'Y Plan' is a type of system whereby the heating and Hot Water circuits are pumped, and by use of a Motorised Valve, the heated water from the boiler can be directed where required, and gives thermostatic control of Hot Water Cylinder temperature. reuires a lot more controls and wiring than a Gravity HW system.

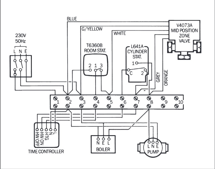
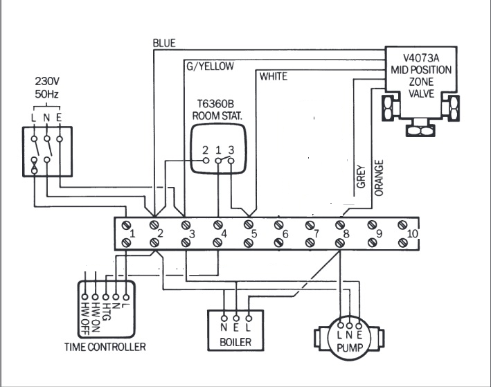
Some Photo's of the boiler and cylinder, showing associated pipework may help.
 
Not knowing what was there to start with, I assume that he has replaced a diverter valve with a y plan because that was all he had. The cylinder will still be on gravity, but you need the HW switched on to fire the boiler.
 
Gravity or some times called thermo syphon is still used with some oil fired central heating units, as it allows the boiler to cool by heating the domestic hot water (DHW) some oil boilers don't have a built in run on to cool down.

There are three stages of thermo syphon, one simply switches pump and boiler on for CH + DHW and no pump just boiler for just DHW. But this system was not very good in the summer, as either the boiler would keeps cycling on/off, or you had to guess how long to run boiler, so there was the version two with a cistern thermostat, but the thermostat only does anything in the summer, then there is the third option when a motorised valve is used for the DHW which removes the whole idea of it being used to cool down boiler, but means DHW can be cooler than the CH water.

The Y Plan is a good alternative as it allows the boiler to still heat the DHW when switched off, as the valve is default with no power to DHW, however it needs more wiring, as the thermostat on the cistern needs at least three wires, nearly every other system only needs two, and the earth, and also it needs the N/C contact in the programmer or programmable thermostat to be connected, so it would require quite a bit of rewiring.

The Y Plan is likely better, but one has no option, you need a thermostat on the cistern. I did consider it for my own house, but getting three core and earth cable from the flat under main house to airing cupboard in upper floor centre of main house would be no simple task, so I abandoned the idea.

There are some wireless options, but rather expensive. So I am guessing some thing like this 1706834571710.png has been wired i.e. all the extra wires needed for Y Plan are missing. This Y-Plan.jpgwould be normal Y Plan, but for the life of me I can't work out why. I would have left as C Plan, my own C Plan has extras, C_Plan_My_HouseD-relay.jpgso I can turn off the flat and use two pumps, and it has motorised valves so I can select main house or flat, but this is rather unusual. And there is a relay missing so can't turn off house. I can only turn off flat. Without the circuit diagram I could see anyone trying to work on the central heating becoming confused, so once one redesigns one really does need to leave a plan, as anyone following will not have a clue what has been done.
 
British Gas engineer left feedback (I had go out) with my nephew. He, the engineer, said he’d
- rewired system to Y plan.
-timer must stay on gravity (with heating)
What does with mean? I have not for anything on my timer box that mentions gravity!
Rubbish you cant have a Y plan system with gravity HW
 

If you need to find a tradesperson to get your job done, please try our local search below, or if you are doing it yourself you can find suppliers local to you.

Select the supplier or trade you require, enter your location to begin your search.


Are you a trade or supplier? You can create your listing free at DIYnot Local

 
Back
Top