Help with wiring for Hive Dual Channel receiver replacing Dayton LP522 timer

Joined
21 Aug 2021
Messages
3
Reaction score
0
Country
United Kingdom
Hi

I have bought a Hive for a gravity fed system and separate hot water in the picture you can see the wiring for the Dayton LP522 can someone tell me what Hive receiver (see picture) ports the wires from the Dayton got to.

Dayton LP522 Wiring.jpg Hive Receiver.jpg

Thanks
 
They are both wired exactly the same way.
However, if you have a room thermostat then you will need to either leave it turned up full or disconnect it and join the live and switch wires.
Depending on how it is wired this could be in the wiring centre where the pump and valves are or behind your existing clock.
 
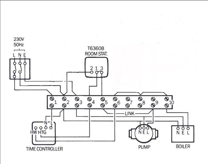
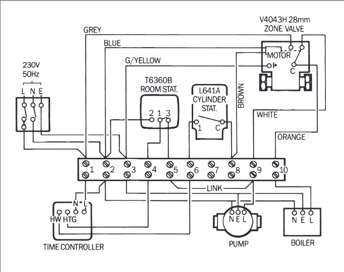
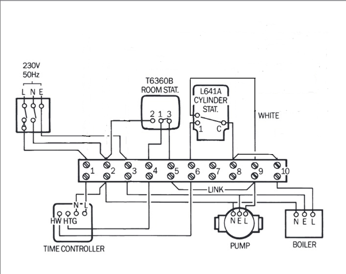
You seem to have one too many wires, the gravity fed system know as C Plan has altered over the years, first C-Plan_old2.jpg then C-Plan_old.jpg and finally C-Plan.jpg the original there was no way to turn off domestic hot water, it was time only, then they added a thermostat on the DHW tank which allowed you to leave the heating on in the summer months to heat domestic hot water only, and finally a motorised valve was added to allow the DHW to be cooler than central heating water, but in all the versions just two wires to the programmer.

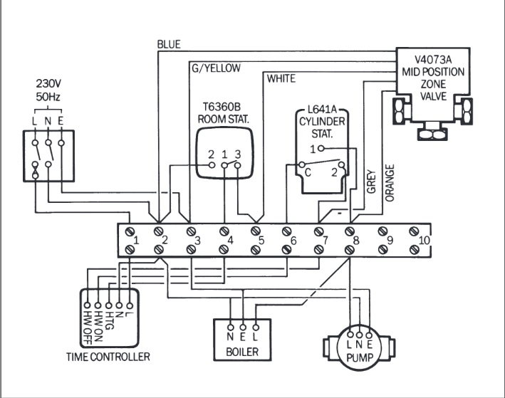
The Y Plan however does have an extra wire to programmer, Y-Plan.jpg so the question has to be if using C Plan or Y Plan?

For the old C Plan the Hive works well basic the DHW contact works boiler and the CH contact works the pump, and once set to gravity the Hive auto turns on boiler when central heating is called for, however it does not work so well with the latter versions. Problem with Hive is with duel channel it is not volt free contacts, Nest Gen 3 does have volt free contracts but does not link to TRV heads, and it seems there is no one smart thermostat that will do all, so you have to select the smart thermostat depending on your system.
 
Forget what has been said, as @Johnmdc correctly says the wiring is exactly the same, you dont even need to change the backplate, the hive will fit straight on to the existing one, for future reference you have a Y plan fully pumped system, a gravity system is something completely different, dont call your system that, hence the confusion
 

If you need to find a tradesperson to get your job done, please try our local search below, or if you are doing it yourself you can find suppliers local to you.

Select the supplier or trade you require, enter your location to begin your search.


Are you a trade or supplier? You can create your listing free at DIYnot Local

 
Back
Top