- Joined
- 10 Apr 2016
- Messages
- 110
- Reaction score
- 5
- Country

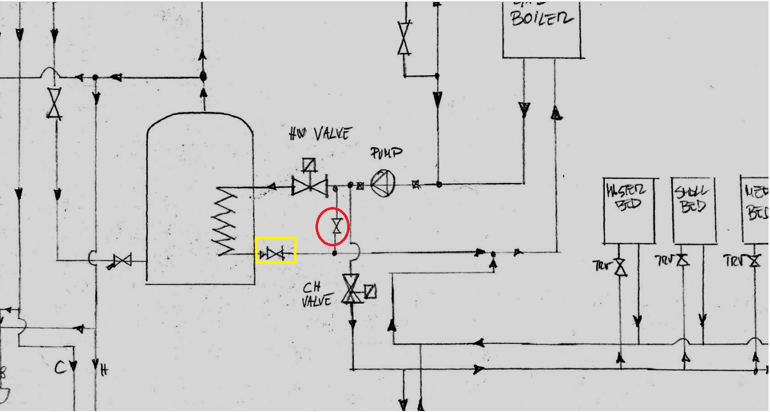
Hi,
My S-plan has a by-pass valve (common plegler gate valve) that seems incapable of closing the flow (see red circle of the diagram).
I tried to close it completely, turning until the end but the output pipe did not get colder, at touch seems the same temp as the input.
I suspect some crap was deposited in the bottom?
How can I tell whether it's actually closing properly??
Replacing it is a one-day job because it's very fiddly because it's behind the hot water cylinder, so would like to avoid it.
I wanted to replace it with a ball valve so I can tell for sure when it's fully open or partially closed.
I want to make sure that the by-pass pipe does not get too much flow and the hot water cylinder gets its fair amount.
I suspect too much water flowing in the bypass because the how water cylinder takes a lot of time to heat up.
Any suggestion whether I should replace the valve or some way to confirm that the valve is actually working and I can use it to balance the by-pass circuit?
Many Thanks
My S-plan has a by-pass valve (common plegler gate valve) that seems incapable of closing the flow (see red circle of the diagram).
I tried to close it completely, turning until the end but the output pipe did not get colder, at touch seems the same temp as the input.
I suspect some crap was deposited in the bottom?
How can I tell whether it's actually closing properly??
Replacing it is a one-day job because it's very fiddly because it's behind the hot water cylinder, so would like to avoid it.
I wanted to replace it with a ball valve so I can tell for sure when it's fully open or partially closed.
I want to make sure that the by-pass pipe does not get too much flow and the hot water cylinder gets its fair amount.
I suspect too much water flowing in the bypass because the how water cylinder takes a lot of time to heat up.
Any suggestion whether I should replace the valve or some way to confirm that the valve is actually working and I can use it to balance the by-pass circuit?
Many Thanks