This thread is confused!

yes, I'm not helping by butting in - will satrt my own thread later about my HW tank and its set up.This thread is confused!

Take some picsyes, I'm not helping by butting in - will satrt my own thread later about my HW tank and its set up.

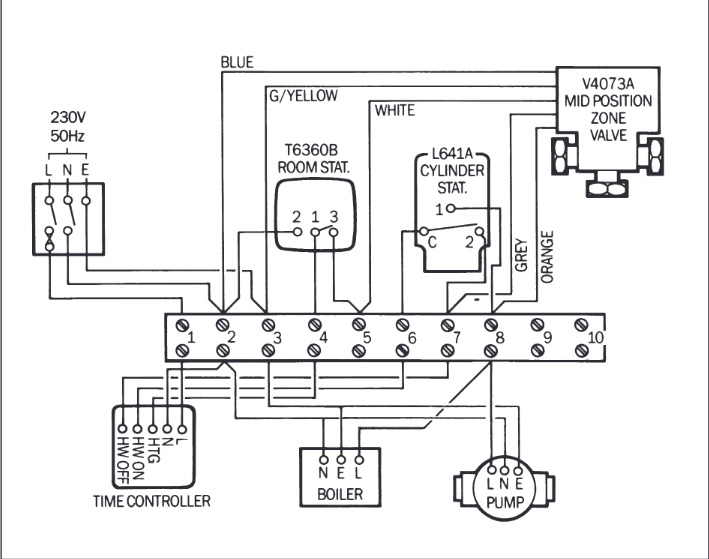
Photos of zone valve attached. I presume it's a three way valve.
Not sure what you mean by 'is the valve indicator showing the valve shut?' When we turn on the hot water we can hear the MPV innards moving and clicking off when we turn off the hot water. It's only a couple of years old. So presume this is working OK.
3 Port mid position valve, 28mm too (it’s printed on the valve head).I just cannot see if it's a 2-port or 3 in the photo.


In which case default is DHW, it needs a supply to stop DHW not a supply to make it happen,3 Port mid position valve, 28mm too (it’s printed on the valve head).

If the cylinder stat is knackered, so calling for heat all the time (unlikely) the boiler will be on continuously while the programmer is calling for HW (burner on/off on the control-stat). If that's not happening, good chance the 3-port valve is the problem.Thanks again, will catch up with all this tomorrow.


That will not prove much, as the line will be from the programmer to make the valve travel all the way, so fault could be in the wiring.I would try from cold, heating demand only, and then when it’s heating up, feel the pipes going to the cylinder, if they’re hot your 3 port mid position valve is stuck in the middle. It wouldn’t surprise me with the cheap valve that’s in.
Two contacts the made when cold turns boiler on, the made when hot turns the water flow from valve off, so faulty made when hot can cause DHW not to turn off, but has no effect on causing boiler to turn on.If the cylinder stat is knackered, so calling for heat all the time (unlikely) the boiler will be on continuously while the programmer is calling for HW (burner on/off on the control-stat). If that's not happening, good chance the 3-port valve is the problem.
While the OP has made a mistake, there is NO reason a combi cannot be used to heat a cylinder as well. Have done it a few times tooGreenstar CDi Compact overview
Our Greenstar CDi Compact combi boiler is suitable for small, medium and large-sized properties with one or two bathrooms.
Are you sure?
If you need to find a tradesperson to get your job done, please try our local search below, or if you are doing it yourself you can find suppliers local to you.
Select the supplier or trade you require, enter your location to begin your search.
Are you a trade or supplier? You can create your listing free at DIYnot Local