- Joined
- 27 Jan 2008
- Messages
- 27,540
- Reaction score
- 3,328
- Location
- Llanfair Caereinion, Nr Welshpool
- Country

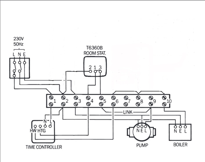
The way forward is to work out how it is controlled, in the main we follow plans C, S, W, Y etc. Most likely is the C plan which has been modified over time, so one can look at it as three stages.
this is the really old system there was no control over DHW other than the programmer, then
this one added a thermostat, so in the summer you can switch on DHW 24/7 and it will only fire when required and then this
where a motorised valve has been added to DHW so it can be switched off and the temperature controlled independent from the CH.
Although the latter looks good I was advised against it as it puts extra strain on the boiler because when it switches off there is no where for the get to go, with latter boilers there are fans that continue to run after boiler has turned off to cool it through the flue, how true this is I don't know, I am not a plumber, I am an electrician.
With all you should be able to turn off domestic hot water when central heating not running so I am trying to work out why you can't. I know with Nest
I had a problem with the boiler firing up, and it turned out to be anti legionnaires software which could be disabled, however nothing leads me to think you has a complex system like Nest installed. There may be a wiring centre
under my Nest heat link there is a Nest of wires, the problem with Nest is the space for the wires is limited, so it made sense to have a wiring centre below it, to allow all the old wires to be reused, also by the pumps I have a second wiring centre
at one point part of my heating was controlled by a wifi socket, when I moved in I found granny flat below house central heating worked OK, but the house had very poor control, I could switch it on/off from house, seems one wire of three and earth was faulty, so could turn heating on/off but to select if DHW or CH + DHW I had to walk outside down a set of steps and into the granny flat under the main house and plug in the pump. I still have a relay to add, but the house now works OK, the whole reason for Nest was two wires from heat link to thermostat charge the battery in wall thermostat and take all the commands to the heat link, and I only had two wires, so it enabled an easy fix.
So your not alone having a messed up system. Mine nearly fixed as I say one relay to add and since not using flat under house does not matter at the moment. So pictures as you can see above do help, and @stem is very good at working out what people have. I have been known to make errors. The way to stop making an error is to draw a plan, this is how I worked out how to wire my house so my house plan is
and it was drawing out this plan which alerted me to need for second relay. Yes it took some time to draw out, but any fault in the future I can get any electrician to fix as he can follow the plan.
this is the really old system there was no control over DHW other than the programmer, then
this one added a thermostat, so in the summer you can switch on DHW 24/7 and it will only fire when required and then this
where a motorised valve has been added to DHW so it can be switched off and the temperature controlled independent from the CH.Although the latter looks good I was advised against it as it puts extra strain on the boiler because when it switches off there is no where for the get to go, with latter boilers there are fans that continue to run after boiler has turned off to cool it through the flue, how true this is I don't know, I am not a plumber, I am an electrician.
With all you should be able to turn off domestic hot water when central heating not running so I am trying to work out why you can't. I know with Nest
I had a problem with the boiler firing up, and it turned out to be anti legionnaires software which could be disabled, however nothing leads me to think you has a complex system like Nest installed. There may be a wiring centre
under my Nest heat link there is a Nest of wires, the problem with Nest is the space for the wires is limited, so it made sense to have a wiring centre below it, to allow all the old wires to be reused, also by the pumps I have a second wiring centre
at one point part of my heating was controlled by a wifi socket, when I moved in I found granny flat below house central heating worked OK, but the house had very poor control, I could switch it on/off from house, seems one wire of three and earth was faulty, so could turn heating on/off but to select if DHW or CH + DHW I had to walk outside down a set of steps and into the granny flat under the main house and plug in the pump. I still have a relay to add, but the house now works OK, the whole reason for Nest was two wires from heat link to thermostat charge the battery in wall thermostat and take all the commands to the heat link, and I only had two wires, so it enabled an easy fix.So your not alone having a messed up system. Mine nearly fixed as I say one relay to add and since not using flat under house does not matter at the moment. So pictures as you can see above do help, and @stem is very good at working out what people have. I have been known to make errors. The way to stop making an error is to draw a plan, this is how I worked out how to wire my house so my house plan is
and it was drawing out this plan which alerted me to need for second relay. Yes it took some time to draw out, but any fault in the future I can get any electrician to fix as he can follow the plan.