1 way, two contacts, either on or off.
2 way, three contacts either on or the other contact is connected to common.
3 way, the common connects to one of three contacts, not seen many as flick switches, normally rotary connected to three lights illuminating three signs, busy, wait, enter etc.
The reversing switch, intermediate switch, can have a centre off, but since it does not connect to anything, it is still not three way.
What I am saying 2 way refers to the type of switch, not what it is doing, and it could simply light wait and enter lamps, it does not need to be used for multi-switch controlled lights.
There is the traditional wiring
been done this way for years, but with electronic control, they tend to use the
master/slave method, the one linked to never seen the slaves sold independent to master, but can buy master independent to slave, which I admit seems daft.
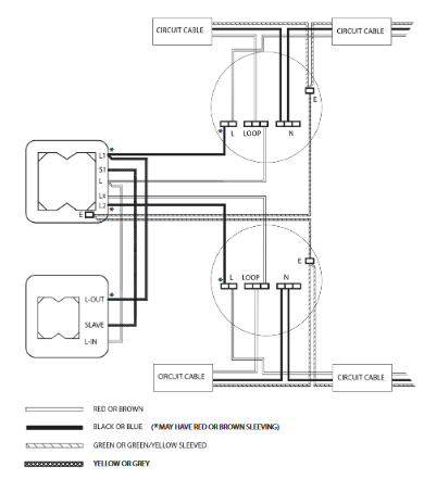
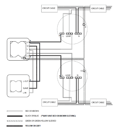
Looking at diagram

the S terminal connects to slave, and all switches must be the same manufacturer and designed to link together, rather silly to my mind, I had 5 light switches of the make shown, and now down to 2, and at around £47 the pair, plus if you want to use internet a hub, rather expensive.
However there are today other methods, this little relay

can connect to existing two way switching, and allow a third method of switching, with phone etc. I use one for landing lights as the switch down stairs is in the wrong place.
The use of smart switches, relays and bulbs has turned the lighting on its head, with remote controls


Changing what can be done, some even look like light switches.
My houses, for some reason have not had two way wiring in the bedrooms, the first one I went to great lengths to add it, this one I use smart switches and bulbs and remote controls. I will admit my daughter has managed to loose the one for the guest bedroom, which is a bit annoying.
My wife seems to be loosing use of fingers, even with nothing in her hands standing next to light switch, still hey google turn on bedroom lights.
If I was re-wiring I would still wire ready for two way switching, mothers house all switch drops used three core and earth, the third core unused, but ready for either supplying a neutral or two way switching in the future.
But to integrate multi-switches, looking at push buttons, as switch position tells you nothing. Not found a relay to work with pulse yet, but I am sure they now exist.
Instructions vary and this to me is the problem, there are so many variants, one puts on a blind fold and sticks in a pin. But now you can buy them over the counter at places like CEF, and at £32.42 not silly prices.
I tend to use Screwfix, as handy, but seems nearly every time I go in, have to return next day for some thing, if over £50 free delivery, but then may as well use internet.
The whole idea of going to a shop, is you can see what it looks like, seems that is now something in my memory only.