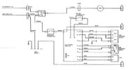
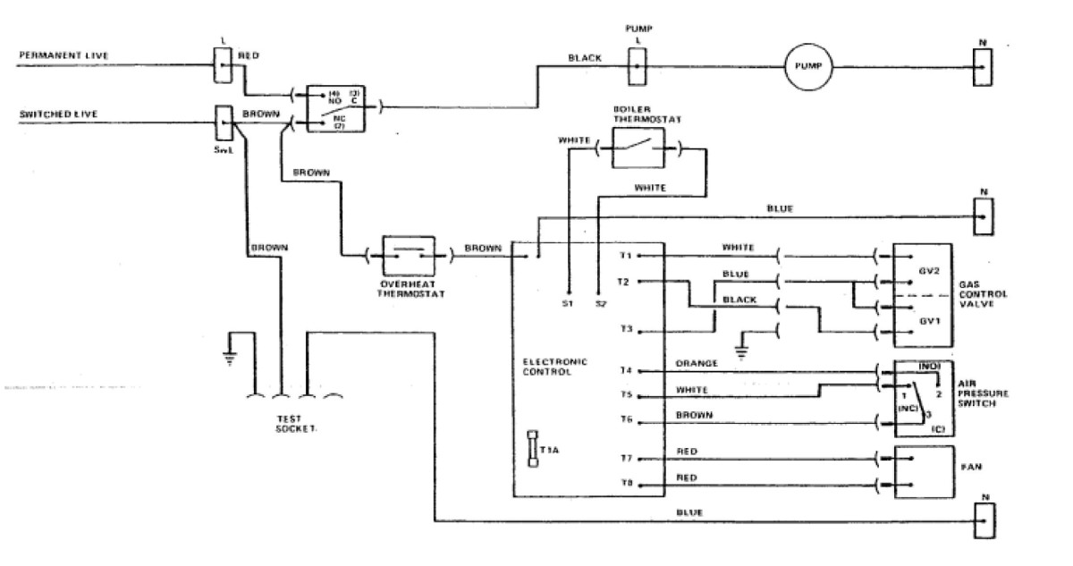
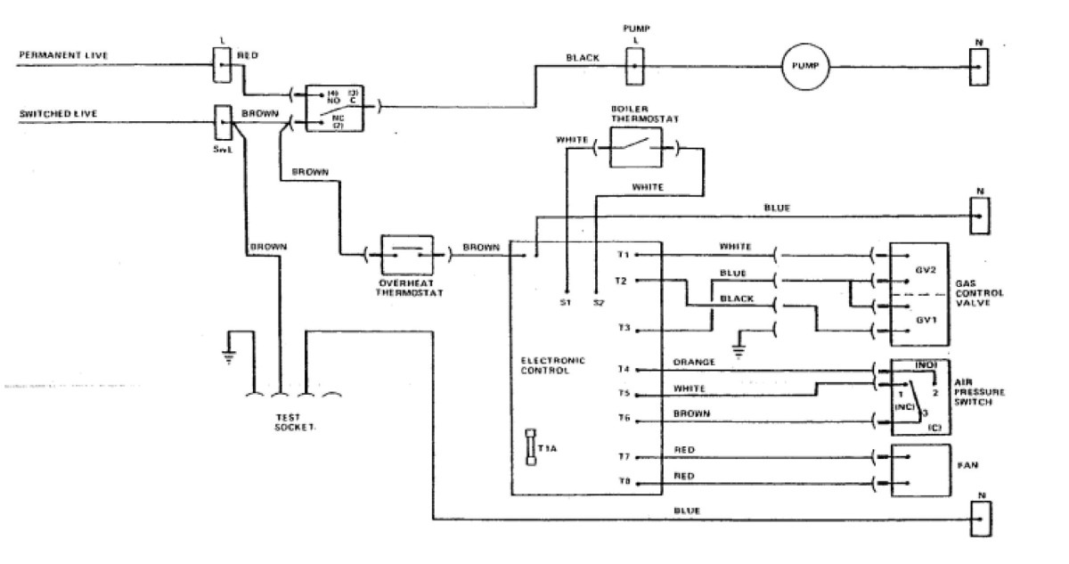
The pump overrun has a Phial same as any other thermostat, and it will depend on the residual temp in the heat exchanger if it actually comes on or how long it stays on, and yes the water is circulated but the ABV then the overrun will control the pump, here isa pic of it
View attachment 284158
I managed to find that part new. Fitted today and now all working properly. Many thanks for the help.

