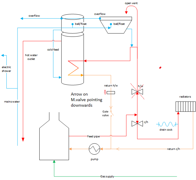
I don't think that you have an air lock. From your diagram to me it looks like the system is lacking in
"Circulating Head".
You could try turning the speed on the pump up, however, I don't like that combined cold feed and expansion idea in connection with this.
You could also gain a bit of CH by levelling out that primary flow by taking out that drop in the flow pipework.
The modern solution would be to convert to a pressurised system by removing the expansion tank and fitting an expansion vessel in its place.
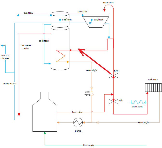
servotech,
"Circulating Head".
You could try turning the speed on the pump up, however, I don't like that combined cold feed and expansion idea in connection with this.
You could also gain a bit of CH by levelling out that primary flow by taking out that drop in the flow pipework.
The modern solution would be to convert to a pressurised system by removing the expansion tank and fitting an expansion vessel in its place.
servotech,

