- Joined
- 21 Dec 2020
- Messages
- 8
- Reaction score
- 1
- Country

Hello!
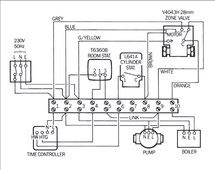
A friend of mine just brought me a Hive Active Thermostat (Dual Channel) and I'm trying to figure out how to wire it. I have an Y system. There is one 3 port valve, that just cut hot water from getting to radiators when I press the "Boiler" button on my old thermostat.
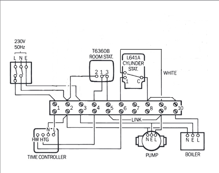
The current wiring on the old thermostat is like this:
So, as can you see, I don't have a HW OFF or CH OFF wires. They are both bridged to L. Will my existing wiring work with Hive? If so can anyone point out how to wire the Hive receiver? Thank you!
A friend of mine just brought me a Hive Active Thermostat (Dual Channel) and I'm trying to figure out how to wire it. I have an Y system. There is one 3 port valve, that just cut hot water from getting to radiators when I press the "Boiler" button on my old thermostat.
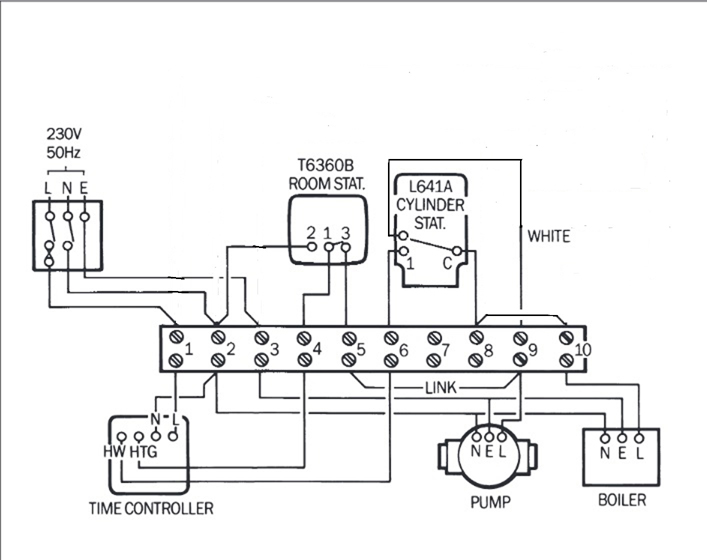
The current wiring on the old thermostat is like this:
So, as can you see, I don't have a HW OFF or CH OFF wires. They are both bridged to L. Will my existing wiring work with Hive? If so can anyone point out how to wire the Hive receiver? Thank you!


