Hi all!
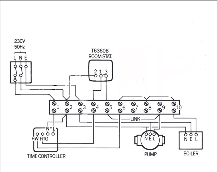
I’m about to install a hive stat on my old system.
It seems I don’t have a wiring centre anywhere and all the cables go to the old controller, can anyone confirm if this could be the case?
It also seems I’ve got no motorised valves anywhere, just a pump so obviously no idea if it’s an s or y plan system, or something different?
We will be getting boiler replaced down the line but not for a while as it still works etc I’d just like to learn more about the system!
I’m pretty happy just changing the cables in place but wanted to make sure that I can do that without a wiring centre?
I’ll attach another picture once if got the face plate of the controller off and if anyone is able to confirm it doing the right thing that would be great!
Thanks a lot.
I’m about to install a hive stat on my old system.
It seems I don’t have a wiring centre anywhere and all the cables go to the old controller, can anyone confirm if this could be the case?
It also seems I’ve got no motorised valves anywhere, just a pump so obviously no idea if it’s an s or y plan system, or something different?
We will be getting boiler replaced down the line but not for a while as it still works etc I’d just like to learn more about the system!
I’m pretty happy just changing the cables in place but wanted to make sure that I can do that without a wiring centre?
I’ll attach another picture once if got the face plate of the controller off and if anyone is able to confirm it doing the right thing that would be great!
Thanks a lot.
Attachments
Last edited:


