Both drawings are the same?
That's because they are the same. As I said I revised the original one only a few minutes after posting it. I posted it again purely for your convenience.
Both drawings are the same?
That's because they are the same. As I said I revised the original one only a few minutes after posting it. I posted it again purely for your convenience.
Below is the operating sequence of a typical delay on de-energisation timer relay. What yours actually is and how it's wired I don't know without any supporting documentation. There looks to be a diagram of some sort printed on the side of it, but I can't see it clearly enoughIf N & L are the Supply and 1 & 2 the switch then.

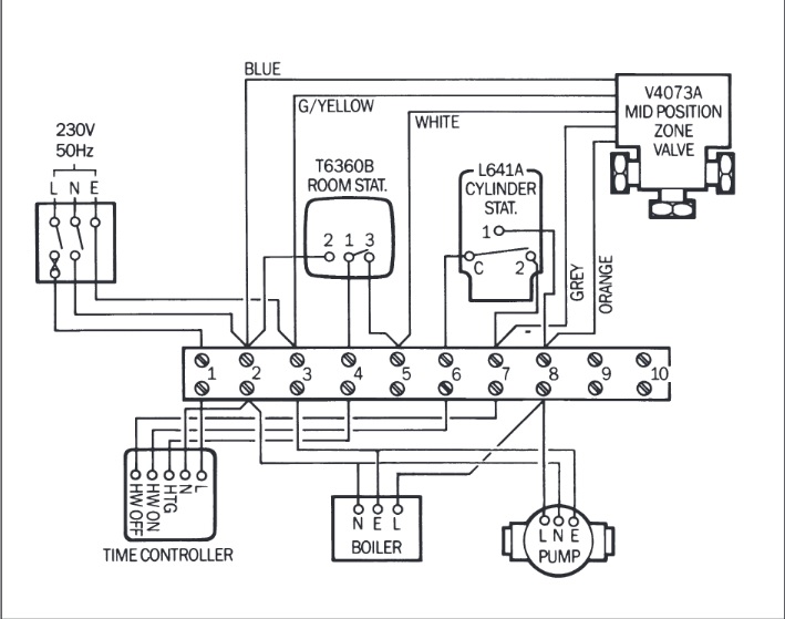
I must be thick? With TRV heads fitted and a motorised valve how can a pump circulate the water even if it has a run on?
I don't. I'm guessing just from experience of other devices, which is why I said.
Below is the operating sequence of a typical delay on de-energisation timer relay. What yours actually is and how it's wired I don't know without any supporting documentation. There looks to be a diagram of some sort printed on the side of it, but I can't see it clearly enough
Delay on de-energisation timer relay operating sequence.
1) The N & L that presently go to the pump now energise the relay coil. So that when the pump should come on on the relay operates instead, and..
2) The contact (switch) closes and the permanent live is connected to the pump live, and the pump runs
3) When the pump should go off the power is removed from the relay, but because it's a 'delay on de-energisation timer' the contact doesn't release immediately and the permanent live is still connected to the pump.
4) After the pre-set time delay has elapsed the contact releases and the pump goes off.
I must be thick? With TRV heads fitted and a motorised valve how can a pump circulate the water even if it has a run on?
View attachment 179355 The original idea was the DHW is thermo syphon and central heating pumped and the pump will not stop flow even when off in many cases, DHW would reach same temperature as boiler output and in the summer DHW was simply timed.
View attachment 179356 Then the cylinder thermostat was added, so in the summer boiler would only run when required.
View attachment 179357 Finally a motorised valve was added to limit the temperature of the DHW however the adding of the motorised valve resulted in no thermo syphon for the boiler to cool down, so next step was the Y plan
View attachment 179358 The Y Plan had a subtle change, default is DHW, so when the system is off the DHW can still thermo syphon so cool down the boiler, it also means the DHW circulation is pumped when required so in the summer the boiler does not cycle as much. The W Plan is similar both use 3 port valves.
Although in the S plan a by-pass valve is fitted so water can circulate even when both valves are closed, it does not put the water through any radiator or heat exchanger it is more to speed up the closing down of modulating boilers which also monitor return water temperature as well as supply water temperature.
There are some complex systems designed for back boilers.
View attachment 179359 Note the auxiliary central heating radiator to cool down the water if all other radiators are off, but the main idea is the heat from the solid fuel fire is stored in the large tank, main problem with solid fuel is it takes time to turn off the boiler, in the house I was born in it was a regular thing to run off hot water when mother was baking as the side boiler on the Aga would be producing too much even when the dampers were set correctly.
My son fitted an Aga to a narrow boat, he had a radiator strapped to the hull so once the boat was hot enough the heat went into the cut. He had two 12 volt pumps so if one failed the other would take over automatic as it was so important the water never boiled. There were also two thermostats very close to the stove, so one water not circulated until fire lit and draft up the flue, and it was circulated once water was warm, and if either thermostat failed the other would ensure water was still circulated.
I can see the idea of the run on timer, but there needs to be some where for it to pump the water to, so motorised valve needs to also stay open, this would mean relays to replace the micro switch in the motorised valve, you can get octal timer relays when one set of contacts is immediate and one delayed so can be done, however I think better to use standard systems rather than inventing your own. With the narrow boat there was a problem with very little head so thermo syphon would not work, he was forced to use non standard methods, and in hind sight it likely did not comply with the RCD. (Recreational craft directive)
The old star/delta motors used a contactor or relay to which was attached a pneumatic timer being pneumatic means it worked after the power was cut, so you could use one of the old systems, but finding a non pneumatic timers which will hold in contacts after power has been removed is going to be hard to find. Theseclip on top of the standard contactor this one is on delay, clearly you want off delay, so it can be done, but these are industrial items, and likely looking at £100 for box, contactor and timer. And you still have to have some where for water to go, if it were me, I would look at converting to Y Plan.![]()

The water goes around the by-pass which is installed before the motorised valve when 2-port valves are fitted, and a 3-port valve can't close both ports simultaneously, one is always open.



I don't think you've got what you think you've got there (in terms of a true off delay relay). It appears (can't get any definitive info on it anywhere, BG's site is bare) to be designed for use with momentary switches- push switch, relay engages and latches for the indicated time then disengages.
I can't read the diagram on the side of the thing- if as someone else has suggested there is L and N and 1 and 2 then the following MAY work;
N goes to N
L goes to the output from the microswitches
1 goes to a permament live from somewhere (on the heating circuit- ideal is the supply line to the timeclock)
2 goes to the pump (NOT the boiler)
Best verify the functions of the terminals with a multimeter before you try it for real
Also the relay may not last very long- it won't be designed for the coil to be energised for long periods of time so may fail prematurely.
EDIT Just looked at other posts and Stem has suggested the same setup. Given the intended purpose of the relay it wouldn't be a surprise if it doesn't engage until the L has been connected and then disconnected- which would explain why it didn't work. Wrong device for the job- this might do better https://www.automation24.co.uk/anal...Gvl-a8sMx3YnOgR7TcToFs-LvzpEUvgAaAt5IEALw_wcB or something similar- critically it has changeover contacts
I have tried all different ways with the BG switch with no luck, so I have taken your advice and purchased a selec 600XU A- 1-CU timer, it does have a wiring diagram on the side but makes no sense to me really! Any help would be really appreciated.
Thanks Joel

Permanent live to A1 and to 15, permanent neutral to A2, original live to pump to Y1, new live to pump to 18.
Timer function to E according to the data sheet.
If you need to find a tradesperson to get your job done, please try our local search below, or if you are doing it yourself you can find suppliers local to you.
Select the supplier or trade you require, enter your location to begin your search.
Are you a trade or supplier? You can create your listing free at DIYnot Local