- Joined
- 31 Mar 2022
- Messages
- 3
- Reaction score
- 1
- Country

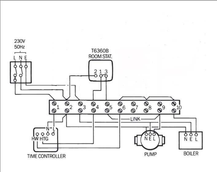
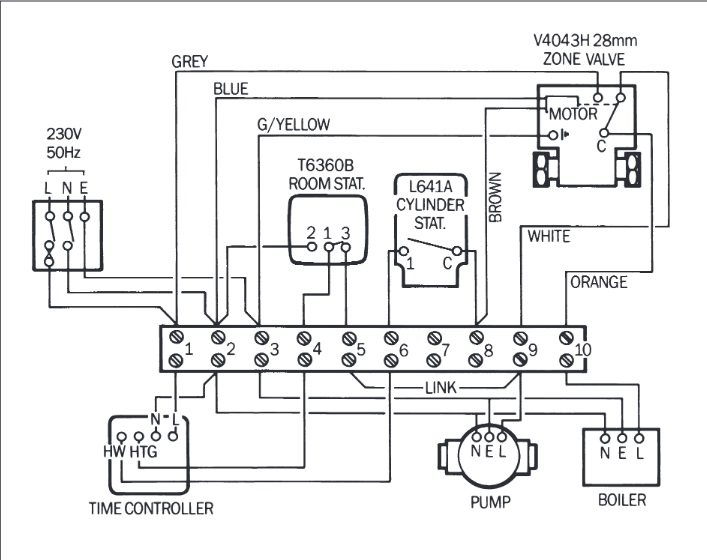
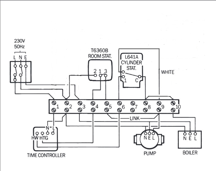
I am struggling to wire up a very simple gravity HW with pumped CH system. I have an old but much loved Grant triple-pass 90/110 oil boiler and a Grunfos circulation pump. I am in a gas free area. The defunct room thermostat is removed.
The Hive receiver is a dual channel type. It all works fine wired with the boiler and pump connected to “Heating on (NO)”. So, all is almost well.
Here is the difficult bit: I would like to be able to have hot water without the heating. NB I am happy with HW coming on when the heating is on. But, I’d just like to be able to turn HW on independent of the heating.
I wonder if anyone knows how to connect the pump and boiler to the Hive to achieve this?
I have tried several combinations but failed miserably as however I make the connections the pump is always energized. Odd that there is no separate pump only, boiler only and pump+boiler terminals on said Hive backplane. Is it me? (probably).
Thanks in advance.
Terry
The Hive receiver is a dual channel type. It all works fine wired with the boiler and pump connected to “Heating on (NO)”. So, all is almost well.
Here is the difficult bit: I would like to be able to have hot water without the heating. NB I am happy with HW coming on when the heating is on. But, I’d just like to be able to turn HW on independent of the heating.
I wonder if anyone knows how to connect the pump and boiler to the Hive to achieve this?
I have tried several combinations but failed miserably as however I make the connections the pump is always energized. Odd that there is no separate pump only, boiler only and pump+boiler terminals on said Hive backplane. Is it me? (probably).
Thanks in advance.
Terry



