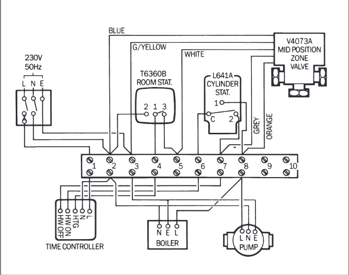
I have pumped hot water and CH on a three port valve, a Y plan I believe The wiring seems standard to many Y plan diagrams, where there is no wire to terminal 2 (Heating off) on the controller
My guess is I need this wired up for the hive to function fully, but where should it be wired to?
The existing controller is a Centaurplus C27 and N, L, 1, 3 & 4 connections all correspond to the hive layout. The boiler is a Halstead Best 60 (set to pumped Hot water). I have removed the existing room thermostat and connected the live to the switching live.
If I connect the hive and turn on both HW & CH the boiler fires, but not just one or the other. Attached is a digram that reflects my wiring
My guess is I need this wired up for the hive to function fully, but where should it be wired to?
The existing controller is a Centaurplus C27 and N, L, 1, 3 & 4 connections all correspond to the hive layout. The boiler is a Halstead Best 60 (set to pumped Hot water). I have removed the existing room thermostat and connected the live to the switching live.
If I connect the hive and turn on both HW & CH the boiler fires, but not just one or the other. Attached is a digram that reflects my wiring

