I have a US Nest Learning thermostat that I want to connect to my Vaillant gas boiler (Ecotec Plus 618 - Vu186/3-5 R1).
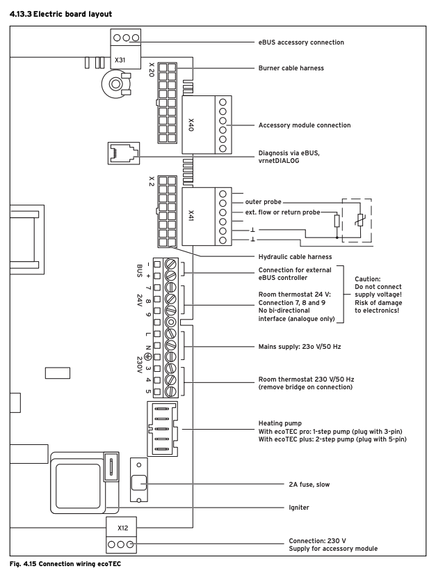
The boiler accepts both 24V and 230V thermostats as well as eBus. Below I am attaching a diagram with the connections as well a photo from my Nest Thermostat Installation Manual.
My understanding is that the US version of the Nest thermostat operates as a normal 24V thermostat so in theory I should be able to wire it directly to the boiler 7-8-9 inputs on the PCB (unlike the UK version of the thermostat that I need to have the Heatlink module as well). Am I correct here or am I missing something?
If I am correct can someone help me with the wiring? In my understanding I will have to bridge the high voltage thermostat in order to use the 24V one (or the eBus) but I am a little bit confused on how the rest of the wiring would work.
It is worth mentioning that I am just using the boiler for heating (i.e. turning the boiler ON and OFF) and I do not care about hot water.
The boiler accepts both 24V and 230V thermostats as well as eBus. Below I am attaching a diagram with the connections as well a photo from my Nest Thermostat Installation Manual.
My understanding is that the US version of the Nest thermostat operates as a normal 24V thermostat so in theory I should be able to wire it directly to the boiler 7-8-9 inputs on the PCB (unlike the UK version of the thermostat that I need to have the Heatlink module as well). Am I correct here or am I missing something?
If I am correct can someone help me with the wiring? In my understanding I will have to bridge the high voltage thermostat in order to use the 24V one (or the eBus) but I am a little bit confused on how the rest of the wiring would work.
It is worth mentioning that I am just using the boiler for heating (i.e. turning the boiler ON and OFF) and I do not care about hot water.
