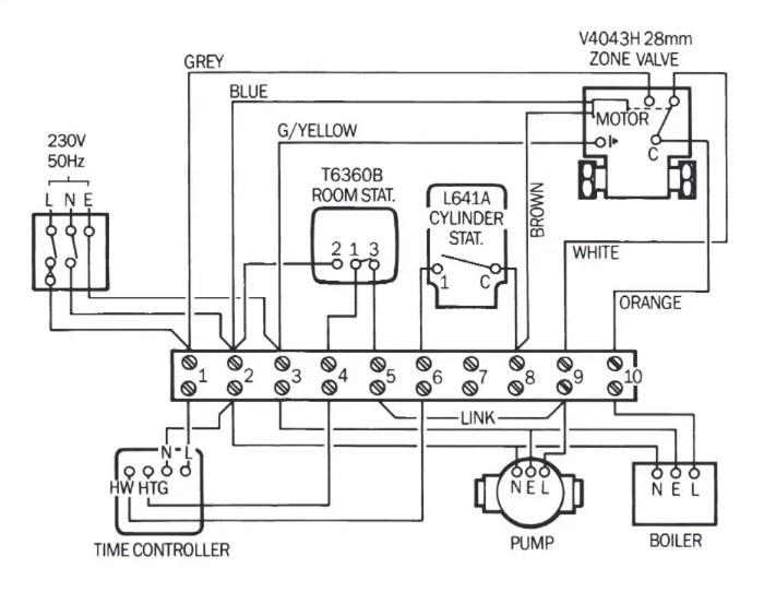
I have an old Ideal Mexico 2 floor standing boiler - It is also a one pipe system.
Gas engineers want to rip it all out and repipe the whole house which I cannot afford
I want to understand what system I have
I have a flow out of the boiler which then has a two port valve for hot water cylinder - There are no other valves
Gas engineers want to rip it all out and repipe the whole house which I cannot afford
I want to understand what system I have
I have a flow out of the boiler which then has a two port valve for hot water cylinder - There are no other valves
- Does that mean that in order to have hot water I always have to have the radiators circulating?
- Is my system with a two port valve called a Y plan or something else - I think its an S plan but with only one two port valve
