• Looking for a smarter way to manage your heating this winter? We’ve been testing the new Aqara Radiator Thermostat W600 to see how quiet, accurate and easy it is to use around the home. Click here read our review.

Contactors for controlling outdoor lighting

The "conceptual approach" I was talking about was the switching of 6 separate conductors. I was not commenting about whether that would be achieved manually with a 6-pole switch, manually with a single-pole switch and relay(s)/contactor(s)/whatever or by the use of electronics and relay(s)/contactor(s) (or even solid state switching).
 
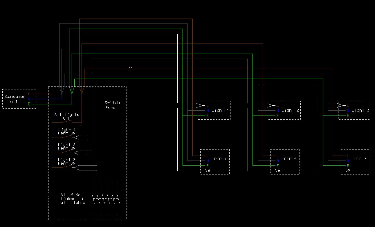
Good evening all I've got an interesting problem. I've been asked by a customer to wire up a series of outdoor flood lights and PIRs around a large property (over an acre in all).
There are currently 4 large floodlights 2 with PIR's. They have asked for 3 additional ones and they have asked for each floodlight to have its own PIR which will, in normal operation trigger just that light, but when they are out/away can they turn a switch (possibly to be controlled by a spare output from the alarm panel in the future) that will link all the PIRs so any 1 PIR will trigger all the lights.

I think I've worked out how to do this but i would need a 6 pole single throw switch, which I've never heard of. Can this be done with contactors?

I've never done anything with lighting contacotrs and wondered if anyone could offer some suggestions? I've attached a diagram of my thoughts so far. It only shows 3 lights and PIR's for simplicity. All the lights and PIR's will be wired back to the switch panel in 4 core, mostly SWA but a couple will be 1.5mm T&E ran internally in existing containment. I might also have an issue with voltage drop as the furthest light will be over 400m from the DB but this is doable in 16mm SWA. I just have to find a way to break the news that the cable alone for that light will be £2500 !!View attachment 142213
EDIT, JUST SEEN BERNARDS POST WHICH IS EXACTLY MY THOUGHT PLUS THE ADDITION OF ANOTHER SWITCH.
Yes you can do it this way but I'd suggest using 6 individual 3 position switches (centre off) IE: https://www.ebay.co.uk/itm/BG-Nexus...515244&hash=item25c8624293:g:e-QAAOSwx2dYJCVA. Each will replace the switch on the left and one pole of the 6 pole switch , that way if they wished they can switch each light on for as long as they wish (say down), link any selection of 2 or more to work together (up) or in centre off it will run as PIR on it's own.

In your drawing light 1 will have to be moved from the common to one of the poles, exactly as light 2 or 3 and the common would only be connected to the 'link' position of each switch.
 
Last edited:

If you need to find a tradesperson to get your job done, please try our local search below, or if you are doing it yourself you can find suppliers local to you.

Select the supplier or trade you require, enter your location to begin your search.


Are you a trade or supplier? You can create your listing free at DIYnot Local

 
Back
Top