- Joined
- 2 May 2025
- Messages
- 7
- Reaction score
- 0
- Country

Good evening,
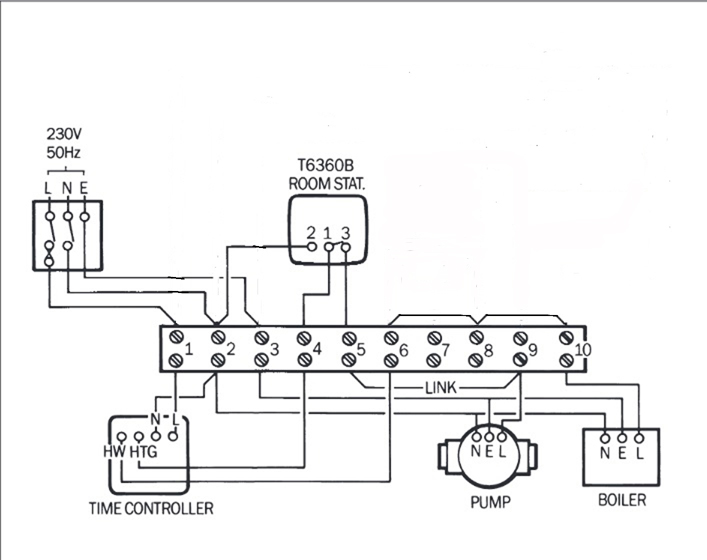
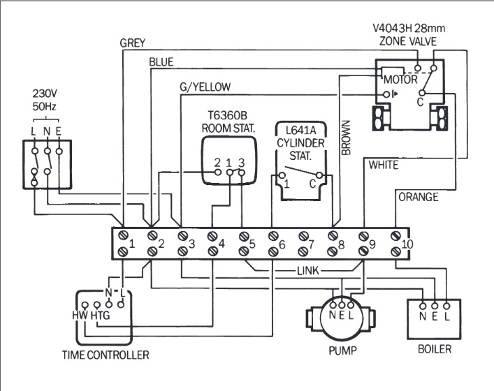
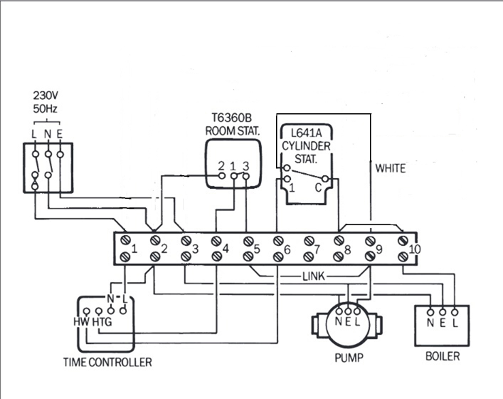
I have lurked in these forums for many years and been grateful for the hints and tips seen in the threads. I have searched these forums for people who had similar issues and can see that moving from the Honeywell ST699 to Hive can cause problems.
I had a sparky install the Hive but he is now stuck too. I have attached photos of our set up, whilst the Oil boiler is old it has been regularly serviced and until the Hive switch was working well.
With the Honeywell we could toggle the heating or hot water and the boiler would fire up instantly - this was the same when using the timer.
Hive installed and now the water or heating wont come on when toggled either via the thermostat or the receiver on the wall.
If I move the temp gauge in the boiler it does come on for a while then turns off.
I will obviously need to find a tradesman who knows what he is doing but any help would be much appreciated so I can point them in the right direction.
Thank you!
I have lurked in these forums for many years and been grateful for the hints and tips seen in the threads. I have searched these forums for people who had similar issues and can see that moving from the Honeywell ST699 to Hive can cause problems.
I had a sparky install the Hive but he is now stuck too. I have attached photos of our set up, whilst the Oil boiler is old it has been regularly serviced and until the Hive switch was working well.
With the Honeywell we could toggle the heating or hot water and the boiler would fire up instantly - this was the same when using the timer.
Hive installed and now the water or heating wont come on when toggled either via the thermostat or the receiver on the wall.
If I move the temp gauge in the boiler it does come on for a while then turns off.
I will obviously need to find a tradesman who knows what he is doing but any help would be much appreciated so I can point them in the right direction.
Thank you!



