Underground drainage layout for extension

Joined
10 Mar 2023
Messages
59
Reaction score
3
Country
United Kingdom
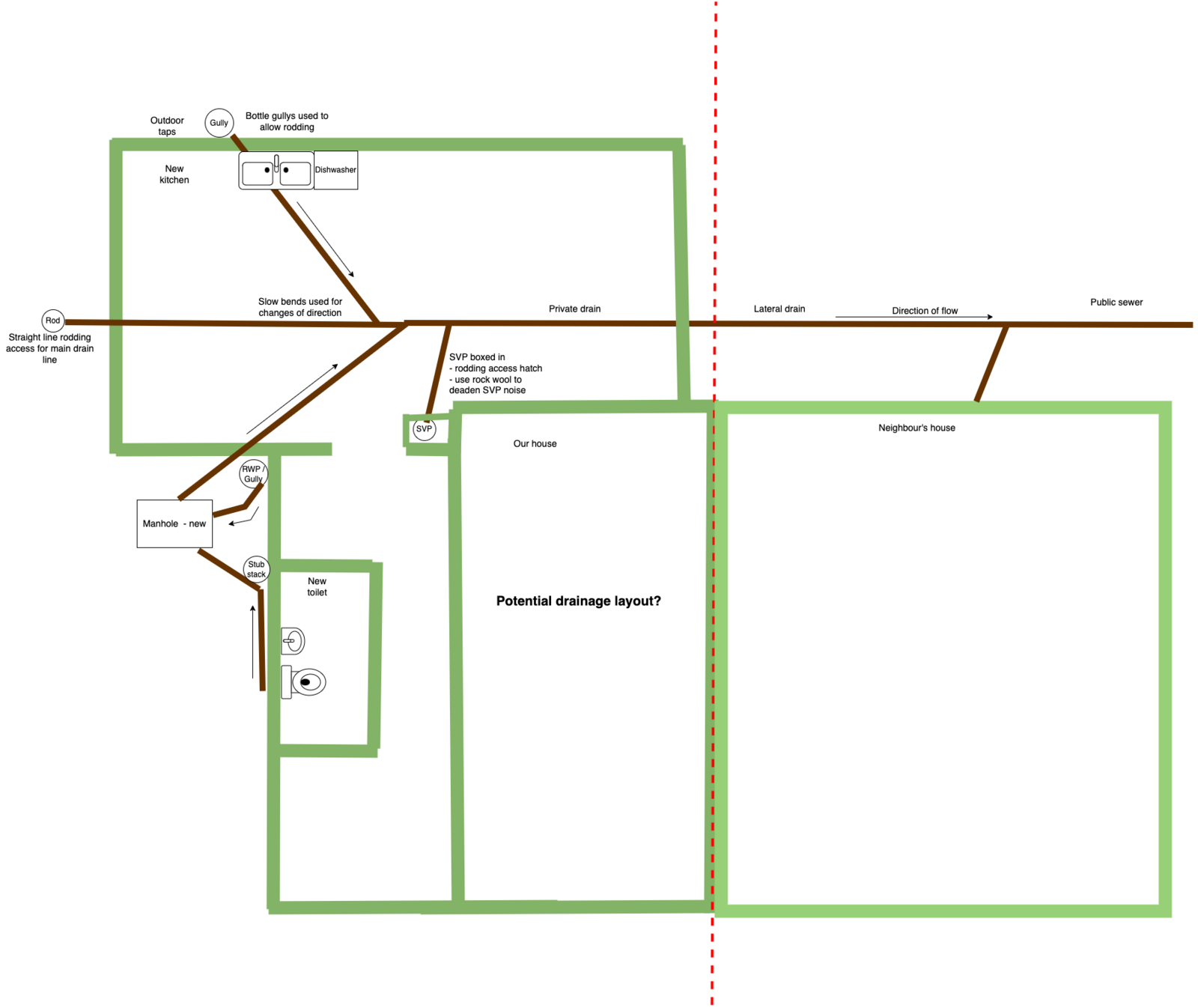
Hello, hoping I can get some feedback on a drainage layout I'm trying to do for our extension.
This is an update on an earlier design I posted - I've now removed the internal manhole and it is located outside instead :)

We have a private combined drainage system that heads over to our neighbour's house where it becomes public. We want to build a single story extension over our current drainage, and add in a downstairs toilet.

I'm attaching existing and proposed diagrams.

- I'm trying to ensure there are lots of rodding points for the whole system as the manhole which is in the extension footprint would be removed.
- The SVP serves two upstairs bathrooms, so I think it would be best to box it in, and the re-route the rain water around to the side.
- A new manhole could be added to the side to serve the new toilet and the rain water. I don't think there is enough room to add the manhole to the very left of the extension, so I have it just below.

Am I on the right track here? Any feedback would be appreciated.
Thank you.
 

Attachments

  • ExistingDrainage.png
    ExistingDrainage.png
    116.2 KB · Views: 568
  • PotentialDrainage.png
    PotentialDrainage.png
    166.6 KB · Views: 503
That "manhole" (inspection chamber) will need some careful design to work reliably, one of the pipes is almost going back on itself. But it's only rainwater so shouldn't be a major issue.

You shouldn't use any corner sharper than 45 degrees underground. Check you can do it OK, you probably can with a 45 on the outlet and on one of the side branches, but definitely decide how you'll do it before committing to it.

Keep the toilet as straight as possible, and connect it to the central channel so it keeps clear.
 
That layout should be fine in principle.

You would not take the kitchen sink out to a gully. Fit a sealed internal connection for the sink waste.

You can't connect RW to the FW system.

That stub stack is doing nothing there. How are you connecting the basin waste?
 
I'd rotate the manhole & get it closer to the wall. if possible move the downspout so it has a swept bend into the manhole, toilet pipe out at 90 degrees and swept into the manhole at 90deg..
If you can't move the down spout then swept turn to join under the house roddable on the downs pout and the manhole.
 

Attachments

  • PotentialDrainage.png~2.jpg
    PotentialDrainage.png~2.jpg
    55.2 KB · Views: 141
Thank you so much for the feedback here :)
I've had a go feeding most of the suggestions into an updated diagram.

- I've rotated the manhole and checked / modified angles to get 45 degrees where possible.
- I've added in a shower to the downstairs toilet to make it more complicated!

For the toilet/shower room my concern would be the sink and shower traps getting siphoned when the toilet is flushed.
Also the possibility of any soiled water coming back up through the shower drain - is there anything special that needs to be done to prevent this?

I though the stub stack would help, but perhaps I used the wrong term, and there should be an AAV near the toilet exist instead?

On the left hand side of the extension is a rodding point ok, or should would it be significantly better to have a full manhole?

Thank you.
 

Attachments

  • PotentialDrainageV2.png
    PotentialDrainageV2.png
    242.1 KB · Views: 304
Sink you can use an anti vac trap, I'm not sure if you can get inline versions to use on the shower, one of the pro plumbers will advise.

Re. a blockage backing up into the tray, it's a known risk of downstairs showers but at least being a private drain you should have some control over the members of your own household re. Not putting stuff down the toilet or clogging up the pipework with hair etc.
 
Sticj
Thank you so much for the feedback here :)
I've had a go feeding most of the suggestions into an updated diagram.

- I've rotated the manhole and checked / modified angles to get 45 degrees where possible.
- I've added in a shower to the downstairs toilet to make it more complicated!

For the toilet/shower room my concern would be the sink and shower traps getting siphoned when the toilet is flushed.
Also the possibility of any soiled water coming back up through the shower drain - is there anything special that needs to be done to prevent this?

I though the stub stack would help, but perhaps I used the wrong term, and there should be an AAV near the toilet exist instead?

On the left hand side of the extension is a rodding point ok, or should would it be significantly better to have a full manhole?

Thank you.
Stick a stubby SVP externally, outside the shower room (behind the WC) and boss the shower and sink onto it. Make sure the SVP rest bend is deep/low enough to allow the subfloor shower waste to boss on without clashing.
 

If you need to find a tradesperson to get your job done, please try our local search below, or if you are doing it yourself you can find suppliers local to you.

Select the supplier or trade you require, enter your location to begin your search.


Are you a trade or supplier? You can create your listing free at DIYnot Local

 
Back
Top