I have a Champion mower SP484.
It has self propell BUT no roller & no electrics etc.
The other day i noticed when pushing the mower to the trailer the left wheel would drag or show signs of a stutter in that it moved / stopped / dragged etc.
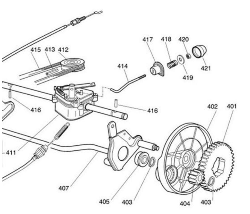
I removed the wheel & could see fine white dust on the backplate so i looked at the white Nylon geared cog that sits over the wheels internal spines & could see that one one edge it had started to wear on an angle.
I could spin the metal cog so so but i removed the metal cog & sprayed it with carb cleaner, then put it back together.
I didnt do the nut up on the wheel all the was so i could see what happened when i then tried to spin the wheel.
Sometimes forward it would start / stop motion but when i tried to spin it backwards it locked up.
The opposit side is fine & can spin it with ease.
So i swapped the good wheel & its white Nylon geared cog to the side with the issue & it did the same as the other.
So this should say the wheel & Nylon geared cog isnt the issue, I then refitted it bacl to the side it came from.
Now to ask what could the issue be ?
Last time this happened which was say 2 years ago i had a complete axle assembly so i just swapped the holw thing out & problem solved until now.
In the attached photo can you advise what im expecting to replace please.
Im looking at 402 or 405 but think 405 might be a metal bearing as i dont see how else the item would spin true.
It has self propell BUT no roller & no electrics etc.
The other day i noticed when pushing the mower to the trailer the left wheel would drag or show signs of a stutter in that it moved / stopped / dragged etc.
I removed the wheel & could see fine white dust on the backplate so i looked at the white Nylon geared cog that sits over the wheels internal spines & could see that one one edge it had started to wear on an angle.
I could spin the metal cog so so but i removed the metal cog & sprayed it with carb cleaner, then put it back together.
I didnt do the nut up on the wheel all the was so i could see what happened when i then tried to spin the wheel.
Sometimes forward it would start / stop motion but when i tried to spin it backwards it locked up.
The opposit side is fine & can spin it with ease.
So i swapped the good wheel & its white Nylon geared cog to the side with the issue & it did the same as the other.
So this should say the wheel & Nylon geared cog isnt the issue, I then refitted it bacl to the side it came from.
Now to ask what could the issue be ?
Last time this happened which was say 2 years ago i had a complete axle assembly so i just swapped the holw thing out & problem solved until now.
In the attached photo can you advise what im expecting to replace please.
Im looking at 402 or 405 but think 405 might be a metal bearing as i dont see how else the item would spin true.
