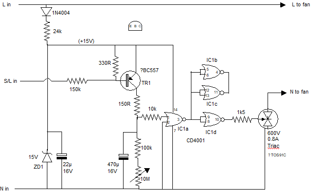
The fan switch will go to the fan’s switched live input, via whatever method I end up with. There are various ways it could be used, including flicking the switch on and off to get a 10 minute burst of extraction when necessary. I think the fan can be configured to not run on. I believe it also has a humidistat mode which I don’t currently use.How is the fan going to be controlled as run on and individually?
