My boiler is a concord WCF 255. I struggled to find anything about it online.
I'm not sure how the runs can be separate when it all fills from the same fill point by the cylinder and drains out through a shared drain valve.
Originally the three port and zone valve were not there. I added those in to give me the ability to force the water either through the whole system or just the cylinder, and the zone valve to heat both floors or just upstairs.
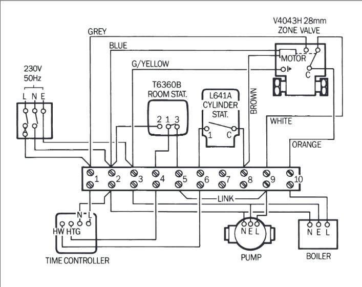
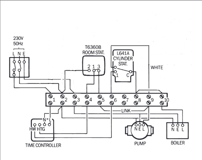
I have found an old post from forum regular @ericmark which very helpfully shows the three incarnations of C-Plan. It looks like you originally had the middle one i.e. there was a cylinder thermostat, but there wasn't a 28mm zone valve on the hot water circuit. If a 28mm valve is added, I believe it has to be the specific version for C-Plan which has an extra wire.
C plan has changed over the years, first View attachment 266854 then View attachment 266853 and thenView attachment 266852 seems you have latter, since you can turn off the thermo syphon you can control DHW temperature summer and winter, and it can work either CH only or DHW only.
However it does depend on the house, I found even with CH pump turned off some radiators would thermo syphon, main problem is when CH is turns off but boiler remains on for DHW then since circulation started for CH it continued.
I have C Plan but basic first one shown, I do have motorised valves but to select with part of house is heated, or more to point not heated. I found although two pumps one for flat and one for main house, turn off one pump and the water flowed in reverse direction.
Plumber did point out if the TRV's close you should not get any flow, but flat TRV's were simple wax type and never seemed to be fully off.
He advised me not good for boiler fitting a motorised valve to DHW as no run on to cool boiler.
This is the thread he was replying to:
It's got all of the components of a C-Plan system, but it's not wired up like that!
I've spent quite a few hours trying to fathom how my boiler is configured. At first sight it appears to have all of the components of a c-plan system, 28mm 2 port valve, hot water cylinder thermostat, central heating pump and room thermostat. Firstly the controller, a British Gas UP2 (Drayton...
www.diynot.com
Last edited:

